
Solitaire™ X 系列支架(3mm/4mm/6mm)获NMPA批准,已经正式登陆中国!
术者体会
Solitaire™ X 颅内取栓支架应用
”

孙瑄
首都医科大学附属北京天坛医院
病例分享
Solitaire™ X在基底动脉取栓中的运用
-青年卒中
”


临床信息
女性,29岁。
代主诉:突发四肢无力、言语不能11小时。
现病史:入院前11小时(09:15am),患者无明显诱因突发四肢无力、不能站立、摔倒在地,言语不能,可通过睁闭眼动作完成简单交流,症状持续不缓解。将患者送至当地医院,转运途中,意识障碍进行性加重,并出现双上肢屈曲、双下肢伸直、牙关紧闭等表现。
入院前10小时(10:00am),患者于当地县医院行头颅CT未见明显异常,脑电图示右中央、右顶枕、右前中额可见10-14Hz尖波,未予特殊治疗,紧急转至当地市医院。入院前6时(02:30pm),患者于当地市医院行头颈部CTA示:左侧椎动脉V3段纤细,基底动脉起始部以远未显影。

院前CTA示:左椎V3重度狭窄(绿色箭头处),基底动脉起始部以远未显影(红色箭头处)。

院前CTA
行头颅MRI示:脑桥腹侧梗死。

院前MRI+DWI示:脑干梗死(红圈处所示)。
给予阿司匹林100mg联合氯吡格雷300mg双抗板治疗、阿托伐他汀40mg降脂,并立即转诊至我院进一步治疗。入院前0.5时(07:29pm),患者在我院急诊科诊断“急性脑梗死”,NIHSS评分25分。绿道评估后行急诊脑血管造影术+机械取栓术治疗。
既往史:家属诉患者2天前曾行颈部按摩,之后出现左侧颈部疼痛。余无特殊。
入院查体:T:36.4℃、P:90次/分、R:16次/分、BP:113/61mmHg。嗜睡状态,言语不能,查体欠配合(能通过睁闭眼动作完成简单交流),双侧瞳孔等大等圆,瞳孔直径约2mm、直接对光反射灵敏,双眼水平运动受限,左侧肢体肌张力低、右侧肌张力正常,右侧肢体肌力1级、左侧肌力0级,四肢腱反射(+++),双侧巴彬斯基征阳性,余神经系统查体不能配合。NIHSS评分:25分(提问2+指令2+失语3+构音2+左上肢4+左下肢4+右上4+右下4)。



术前造影:左侧椎动脉V3段夹层,长度约37mm,基底动脉起始部以远未显影,双侧后交通开放,基底动脉未见造影剂充盈、返流。

左侧后循环

右侧后循环

左侧前循环

右侧前循环



术前诊断:
①急性脑梗死 其他原因型(动脉夹层)
②基底动脉闭塞
③左侧椎动脉V3段夹层
病因病机机制:
患者青年女性,急性起病,症状逐渐加重,发病前有颈部按摩后疼痛病史,根据神经系统体征定位于脑干,造影显示左侧椎动脉V3段夹层,基底动脉闭塞,考虑发病机制为颈部按摩后出现椎动脉夹层,夹层累及基底动脉或局部急性血栓形成/脱落、栓塞基底动脉。
治疗策略:
根据对发病机制的分析,为便于器械到位,并避免反复通过夹层段血管,提高一次再通率,故首选SWIM技术实施取栓,优先开通基底动脉,如有必要,左椎V3夹层段可行支架成形术。
手术难点:
①尽量减少对夹层段血管的损伤
②避免进入假腔
③减少损伤血管内膜和穿支动脉
④防止血栓逃逸
⑤判断夹层段是否同期支架成形
手术方案:
选择到位性好的中间导管及推送顺滑、显影性好的Solitaire™ X 颅内取栓支架 4mm×40mm,抽拉结合取栓,如果夹层段残余狭窄较重,血流受限,血流难以维持,则同期支架成形治疗。



鞘:6F 长鞘
中间导管:5F 115cm 中间导管
微导管:Rebar™ 18 微导管
微导丝:200cm 0.014" 微导丝、泥鳅导丝
取栓支架:Solitaire™ X 颅内取栓支架 4×40mm



01
泥鳅导丝、5F 115cm 中间导管、6F 长鞘三者同轴,于左侧椎动脉开口完成路图,缓慢将中间导管及长鞘分别送至V3段、V1段,撤出泥鳅导丝。再次完成路径图,200cm 0.014" 微导丝缓慢通过基底动脉闭塞段并超选至左侧大脑后动脉P2段,导丝走行自然、考虑真腔内走行,同时携带Rebar™ 18 微导管顺利通过基底动脉闭塞段,并超选至左侧大脑后动脉P1段,撤出微导丝,微导管冒烟证实真腔内。

微导丝超选至左侧大脑后动脉P2段

微导管超选至大脑后动脉

微导管冒烟提示真腔
02
沿微导管输送Solitaire™ X 颅内取栓支架 4×40mm到达左侧大脑后动脉,缓慢释放支架。

03
冒烟见基底动脉、双侧大脑后动脉显影较好。同轴系统缓慢跟进中间导管至V4段,支架展开后等待5分钟,缓慢整体回撤支架系统、同时负压抽吸中间导管。支架撤出体外见支架内血栓,造影见:基底动脉、双侧大脑后动脉、双侧小脑上动脉、双侧小脑后下动脉显影。

支架取出的血栓

取栓后造影
04
回撤6F 长鞘至左侧椎动脉V2段行3D造影,可见V3段夹层,远端血流正常,前向血流TICI分级3级。


05
术中完善Dyna-CT未见明显出血,导管内缓慢给予替罗非班5ml,同时静脉维持泵入替罗非班(5ml/h)。术中观察20分钟后造影见:左侧椎动脉V3段夹层较前有所改善,前向血流稳定、前向血流TICI分级3级。




术后麻醉复苏后即刻查体:呼之能应、吐词不清,双侧瞳孔等大等圆,光反射存在,右侧肢体可见屈曲动作,左侧肢体疼痛刺激可见肌肉收缩。
次日病情:嗜睡状态,吐词不清,可正确理解对话意思、正确完成指令性动作,双侧瞳孔等大等圆,瞳孔直径约2mm、直接对光反射灵敏,双眼水平运动受限,四肢肌张力正常,右侧肢体肌力3级、左侧肌力1级,双侧巴彬斯基征阳性,余神经系统查体不能配合。NIHSS评分20分(指令2+失语2+构音2+左上肢4+左下肢4+右上3+右下3)。
次日颅脑CTA见颅内血管通畅、左侧V3段夹层好转(见图5);头颅MRI+DWI见:脑干及双侧小脑急性脑梗死。

术后24小时CTA:后循环血管显影良好

术后24小时MRI+DWI


_____
本例青年后循环脑卒中患者,积极行机械取栓取术成功。手术过程并不复杂、属于机械取栓的基本操作,但总结分析本例患者诊疗经过,却存在诸多值得深思及总结的地方:
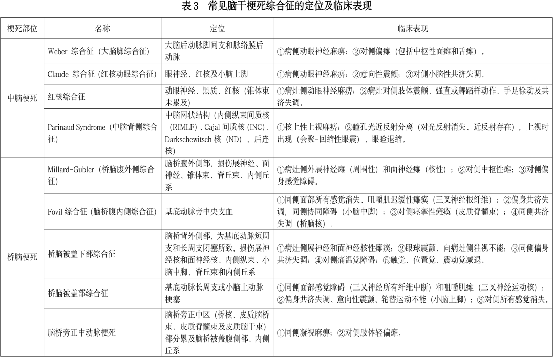
第一,后循环缺血性脑卒中早期表现多样,早期精准识别、及时诊疗,对患者的预后至关重要。笔者查阅资料、汇总了脑干梗死临床表现及病变定位,希望对早期脑干梗死判读有一定帮助,现列举如下(见表3):


点击放大图片查看
第二、取栓过程中材料选择选为重要。俗话说“工欲善其事,必先利其器”,要想成功、短时、高效地完成手术,对各种取栓材料(特别是抽吸导管、取栓支架等)的性能及优缺点必须有充分的了解。本例手术中,术者选择Solitaire™ X 颅内取栓支架 4×40mm,使整个取栓过程变成“一把通”。
第三、针对左侧椎动脉V3段夹层,本例术中未行支架置入术,原因有四:
-
术中使用替罗非班后局部夹层有明显改善,同时现有研究证据支持血管内治疗围术期使用替罗非班有助于改善大血管闭塞性卒中患者的血管再通。术中观察20分钟后前向血流能稳定在TICI分级3级,术者认为没必要再行支架置入术。
-
病变节段较长,单支架可能不能有效覆盖夹层段,如果双支架桥接,有可能增加术后支架内血栓形成风险。如果术中替罗非班使用后局部夹层无好转、前向血流不能维持,则支架置入术为必须的选择。
-
病变部位血管生理弯曲存在,即使置入支架(单枚或是多枚),支架展开的效果、支架贴壁性优劣均不能保证。同时V3段位于寰枢关节处,长期、频繁的寰枢关节活动,可能造成支架置入后远期效果不良。
-
普通/药物涂层支架在动脉粥样硬化性疾病/夹层中疗效肯定,但在青年卒中研究中缺乏相关实验对比。同时,本例考虑外力所致的夹层,支架置入和药物治疗的优劣性尚不明确。
无论出于何种考量,未行支架置入术的主要依据是:术中夹层通过药物治疗有明显改善。当然术后桥接双联抗血小板聚集(阿司匹林联合氯吡格雷,或基因检测基础上精准抗板方案)对促进夹层愈合、预防局部血栓形成可能有效。远期的血管的动态复查、必要时二期手术的实施,也是急诊取栓术的一种补充,在某种程度上降低了急性期并发症的发生率。
第四、从取栓技术的角度看,虽然目前部分文献指出:单纯接触抽吸取栓比支架联合抽吸取栓用时更短、并发症更少、疗效可能更优。但结合本例实际情况,我们不能保证单次接触抽栓一定成功,而多次操作又增加了导管在夹层段通过频次、某种程度上有加重V3段夹层病情的可能。所以,选择了支架联合抽吸技术,争取一次开通,是符合患者情况的实际选择。
该例患者住院治疗3周后好转出院,转诊至康复医院进一步康复理疗。出院时患者能在搀扶下缓慢行走,遗留有左侧肢体乏力、吐词不清、双眼水平型运动障碍等。住院期间TCD检测提示双侧椎动脉及基底动脉血流速度正常,复查颅内CTA提示血管通畅,虽然患者发病时间长,脑干梗死面积较大,但血管开通还是带来更好的临床预后,后循环脑干大面积梗死的治疗,还需要更多临床证据,对于青年卒中,可能更积极的血管开通治疗是值得探索的。
_ _
产品介绍
Solitaire™ X 颅内取栓支架
长远可及,精细可见
”

点击图片
了解更多Solitaire™ X颅内取栓支架产品信息


孙瑄 主任医师
首都医科大学附属
北京天坛医院
-
博士研究生,主任医师,副教授;
-
中国介⼊医师分会神经介⼊委员会委员;
-
中国医学装备协会医⽤用耗材专业委员会委员;
-
中国卒中学会介⼊分会青年委员;
-
中国老年保健医学研究会慢性病防治管理委员会委员;
-
中国卒中学院讲师。
-
长期从事脑血管病的介治疗,擅⻓缺血性脑血管病的诊断与介⼊治疗,对颅内外动脉狭窄的急、慢性血管闭塞的治疗有丰富的临床经验。作为骨干参加数项国内重大课题,主持国家重点研发计划课题一项,做为骨干参与国家重点研发项目一项,做为项目管理负责随机对照课题两项,发表SCI数十篇,获得专利、软件著作多项,并获得省级科技进步奖及成果鉴定。
声明:所刊载内容不代表本平台观点或立场。文中所涉及药物使用、疾病诊疗等内容仅供参考,不能代替线下医生诊断与治疗。如有侵权,请联系删除!



