本文作者:丁二丫
「患者男性,68 岁,既往冠心病、PCI 后长期口服阿司匹林及氯吡格雷。因颈部淋巴结活检拟行手术,术前停用抗血小板药物,并在停药期间使用低分子肝素抗凝治疗。」
这样的病程片段对于很多外科医生来说或许并不陌生:因基础疾病而口服抗血小板药的患者,在围术期「桥接」抗凝药低分子肝素。
外科医生王路(化名)也经常遇到这种情况,她通常会按照心内科或神经内科会诊的会诊意见来决定是否停药、停药后是否桥接。
「但其实我对这个『桥接』非常疑惑:它们两个都不是同一类药,这么用真的合理吗?」

抗板药桥接抗凝药,从未进过指南
「桥接」,是一个通常用在抗凝药中的术语,是指口服长效抗凝药物的患者,因为接受手术或有创操作而必须中断用药时,短期内换用起效快、半衰期短的抗凝药物进行替代。[1]
不过在临床实践中,这种桥接治疗并不局限于抗凝药。
「在我们手术科室,术前吃阿司匹林、氯吡格雷之类抗血小板药物的患者,很多都会在围术期换用低分子肝素。」北方某三甲医院外科医生陈林(化名)表示。

图源:图虫创意
一项回顾性研究调查了湖北省某三甲医院 338 例长期口服抗血小板药物且进行了择期非心脏病手术的患者的病历资料,发现在这些患者中,有 295 例采取了入院即停抗血小板药物的策略,而在停药的患者中,有 67.8% 在围术期桥接了低分子肝素。[2]
另一项回顾性研究收集了四川省某三甲医院 126 例长期口服抗血小板药物并行腹股沟疝修补术患者的临床资料,其中有 38.9% 的患者术前停用抗血小板药物后采用了低分子肝素桥接治疗。[3]
虽然十分常见,但许多医生对于「该不该这么用」,心里并没有底。
「很多时候,我们还是会参考内科会诊的意见来做决定。」王路表示,「但在实际操作中,比较常见的方案,确实是停用阿司匹林,改用低分子肝素过渡。」
与王路在同一家医院工作的一名心内科医生也确认,围术期停用抗板药、桥接抗凝药的确是她们常给出的建议。
南方某三甲医院外科医生钟文(化名)提到,对于长期使用抗血小板药的患者,术前停药几乎已经成为常规流程;当病情相对复杂时,通常会请心内科或神经内科会诊,以协助评估围术期用药策略。
然而,翻开国内外的各大指南,「围术期停用抗血小板药物并桥接低分子肝素」,从来都不是一个推荐做法。

整理自参考资料 4~8
血栓、出血,哪头都没顾上
一种指南从未推荐过的用药策略,为什么会有如此广泛的应用?
钟文表示,对于「抗板药」和「抗凝药」这两个名词,「我们平常也不会区分得很细,甚至经常用『抗凝药』来统称。」
而陈林对这两类药的理解是,「不管是抗板药还是抗凝药,最终都是想预防血栓形成。和抗血小板药比起来,低分子肝素代谢快,方便管理,所以围术期就用它。」
抗板药和抗凝药,虽然都属于「抗血栓药物」,但抗血栓的原理和应用范围都有很大区别。
在动脉粥样硬化相关疾病中,血管内皮损伤后,内皮下基质暴露,基质蛋白与血小板膜受体糖蛋白结合,触发血小板黏附、激活和聚集,最终形成以血小板为主的血栓。抗血小板药正是针对这一过程的不同环节发挥作用。[9]

主要抗血小板药物的作用靶点[9]
抗凝药则并不直接作用于血小板,而是通过抑制凝血因子,干扰凝血级联反应,从而抑制纤维蛋白形成和血栓扩展。[9]
因此,抗血小板药主要用于预防和治疗以血小板激活为主导的动脉血栓事件,如冠心病、急性冠脉综合征(ACS)和缺血性卒中;而抗凝药则主要用于以凝血级联异常为核心机制的血栓性疾病,如房颤相关卒中以及静脉血栓栓塞等。

整理自参考资料 4,9
「对于正在使用抗血小板药的患者来说,抗凝药其实无法提供动脉保护,反而让患者的动脉系统或者支架都暴露在血栓风险中。」北京大学人民医院急诊外科主任医师郭鹏指出。
事实上,即便是「抗凝桥接抗凝药」这种同类药物的桥接,获益也并不明确。
2015 年的一项 RCT 发现,在围术期暂停华法林治疗的房颤患者中,与低分子肝素桥接相比,围术期使用安慰剂并未增加血栓栓塞事件的发生率,但显著降低了大出血风险。[11]
2020 年的一项 Meta 分析纳入了 18 项研究、共 23364 名患者,发现在中高血栓风险的房颤人群中,围术期单纯停药与停药后桥接低分子肝素,在栓塞事件发生率上并无差异;但桥接方案显著增加了出血事件的发生率。[12]

图源:参考资料 12
因此,多数指南仅在血栓风险极高、且术前使用华法林的患者中谨慎推荐桥接。[4–8]要把这个方案再外推到动脉血栓风险人群,安全性与合理性显然更缺乏循证支持。
一项回顾性研究发现,相比于继续抗血小板药治疗,围术期桥接低分子肝素的患者发生主要心脑血管不良事件的概率更高,同时出血事件的发生率也更高。[10]
也就是说,在许多医生眼中避免出血和避免血栓两手抓的方案,可能最终哪头都顾不上。
桥接之外,围术期抗板药如何管理?
围术期抗栓管理,本质上是出血风险与血栓风险的平衡。而桥接问题只是其中很小的一部分。
一些指南会强调外科医生和内科医生之间的协作,因为「外科医生最懂出血风险,而内科医生最懂血栓风险」。然而,这个看起来充分互补的科室协作,在实践中却常常是失灵的。
「因为我们自己并不太清楚更规范的原则是什么,所以很多时候就会完全依赖内科会诊的意见。」外科医生王路表示。
华中某三甲医院泌尿外科医生余连(化名)遇到的则是另一种困难:有时内科会诊更多是原则性建议,最终如何取舍,压力还是回到了手术科室。
这反映出了「围术期抗栓管理」这一话题的困境:它落在了一个学科交叉的地带,但又缺乏明确归属,相关知识和决策便成了一个谁也接不到的皮球。
「目前,各科室医生对围术期抗栓管理的认知普遍都不是很强,这时候跨学科的细致沟通就更加重要了。」郭鹏指出。
在这种不确定性之下,围术期抗血小板药物的管理并不存在放之四海而皆准的答案,但现有指南和研究,仍提供了一些可供参考的基本原则。
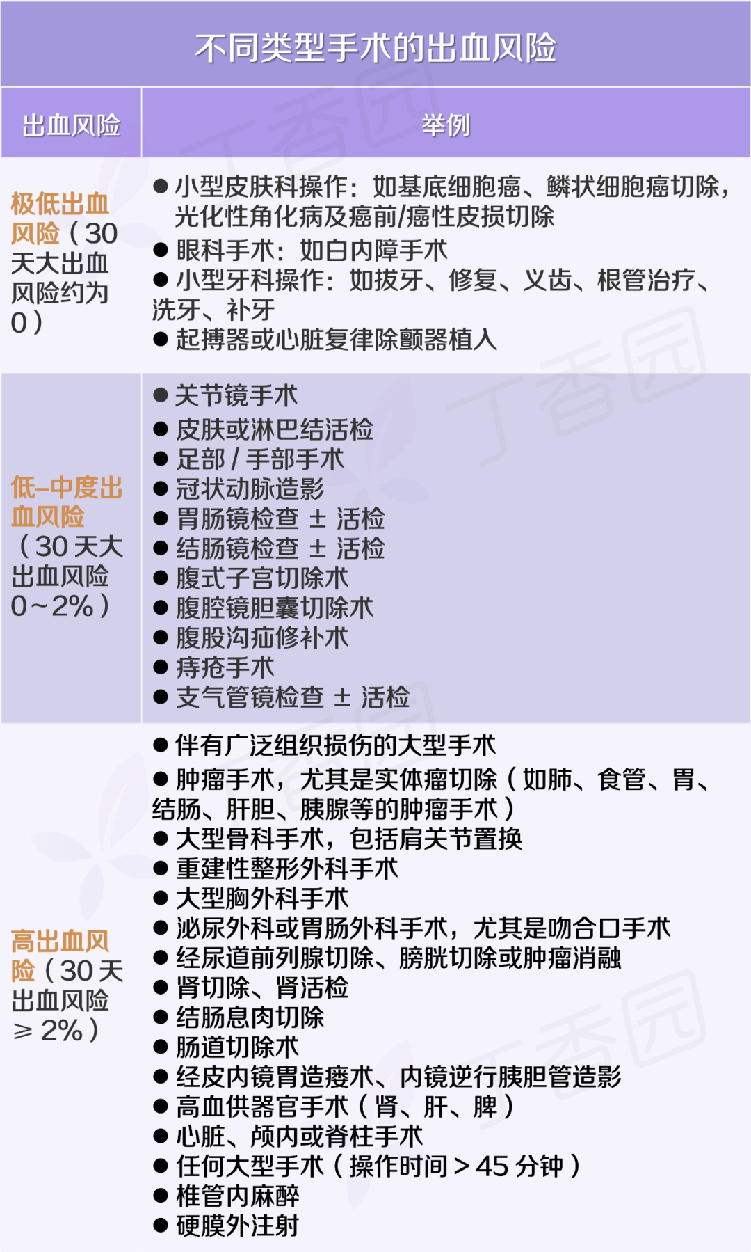
首先是根据手术类型评估出血风险。

主要依据参考资料 4,5 整理,不同指南间稍有区别
然后再根据患者的病史,在不同的场景中做出停药或继续用药的决策。

主要整理自参考资料 4,不同指南间稍有区别
致谢:本文经 北京大学人民医院急诊外科主任医师 郭鹏 专业审核
策划:丁二丫|监制:islay
题图来源:图虫创意
参考资料:
[1]The BRIDGE Study Investigators. “Bridging Anticoagulation: Is It Needed When Warfarin Is Interrupted Around the Time of a Surgery or Procedure?” Circulation 125, no. 12 (2012). https://doi.org/10.1161/CIRCULATIONAHA.111.084517.
[2]熊蕊,吴娟,魏安华.某三甲医院择期非心脏手术冠心病患者围手术期抗血栓药物管理回顾性研究[J].医药导报,2025,44(11):1798-1803.
[3]杨威, 刘锦林, 林凯, 等 . 低分子肝素桥接治疗在长期口服抗血小板药物患者行腹股沟疝修补 术中的临床价值[J]. 中华消化外科杂志, 2025, 24(9): 1180-1185. DOI: 10.3760/cma.j.cn115610-2025071300467.
[4]Halvorsen, Sigrun, Julinda Mehilli, Salvatore Cassese, et al. “2022 ESC Guidelines on Cardiovascular Assessment and Management of Patients Undergoing Non-Cardiac Surgery.” European Heart Journal 43, no. 39 (2022): 3826–924. https://doi.org/10.1093/eurheartj/ehac270.
[5]Douketis, James D., Alex C. Spyropoulos, M. Hassan Murad, et al. “Perioperative Management of Antithrombotic Therapy.” CHEST 162, no. 5 (2022): e207–43. https://doi.org/10.1016/j.chest.2022.07.025.
[6]Thompson, Annemarie, Kirsten E. Fleischmann, Nathaniel R. Smilowitz, et al. “2024 AHA/ACC/ACS/ASNC/HRS/SCA/SCCT/SCMR/SVM Guideline for Perioperative Cardiovascular Management for Noncardiac Surgery: A Report of the American College of Cardiology/American Heart Association Joint Committee on Clinical Practice Guidelines.” Circulation 150, no. 19 (2024). https://doi.org/10.1161/CIR.0000000000001285.
[7]刘凤林,张太平.中国普通外科围手术期血栓预防与管理指南[J].中国实用外科杂志,2016,36(05):469-474.
[8]Jeppsson, Anders, (Co-Chairperson) (Sweden), Bianca Rocca, et al. “2024 EACTS Guidelines on Perioperative Medication in Adult Cardiac Surgery.” European Journal of Cardio-Thoracic Surgery 67, no. 1 (2024): ezae355. https://doi.org/10.1093/ejcts/ezae355.
[9]Mega, Jessica L, and Tabassome Simon. “Pharmacology of Antithrombotic Drugs: An Assessment of Oral Antiplatelet and Anticoagulant Treatments.” The Lancet 386, no. 9990 (2015): 281–91. https://doi.org/10.1016/S0140-6736(15)60243-4.
[10]Capodanno, Davide, Giuseppe Musumeci, Corrado Lettieri, et al. “Impact of Bridging with Perioperative Low-Molecular-Weight Heparin on Cardiac and Bleeding Outcomes of Stented Patients Undergoing Non-Cardiac Surgery.” Thrombosis and Haemostasis 114, no. 08 (2015): 423–31. https://doi.org/10.1160/TH14-12-1057.
[11]Douketis, James D., Alex C. Spyropoulos, Scott Kaatz, et al. “Perioperative Bridging Anticoagulation in Patients with Atrial Fibrillation.” New England Journal of Medicine 373, no. 9 (2015): 823–33. https://doi.org/10.1056/NEJMoa1501035.
[12]Kuo, Hsien‐Cheng, Feng‐Lin Liu, Jui‐Tai Chen, Yih‐Giun Cherng, Ka‐Wai Tam, and Ying‐Hsuan Tai. “Thromboembolic and Bleeding Risk of Periprocedural Bridging Anticoagulation: A Systematic Review and Meta‐analysis.” Clinical Cardiology 43, no. 5 (2020): 441–49. https://doi.org/10.1002/clc.23336.
