2025年11月9日,由中国卒中学会急救医学分会主办的“卒中急救论坛暨中国卒中学会急救医学分会学术年会”,在北京九华山庄国际会展中心顺利举办。本次会议是第六届急救大会暨第八届全国急救技能大赛的重要分论坛之一,汇聚了全国急救医学领域的专家学者,围绕卒中急救的临床路径、诊疗进展等核心议题展开研讨。
学术研讨:聚焦卒中急救“精准与协同”
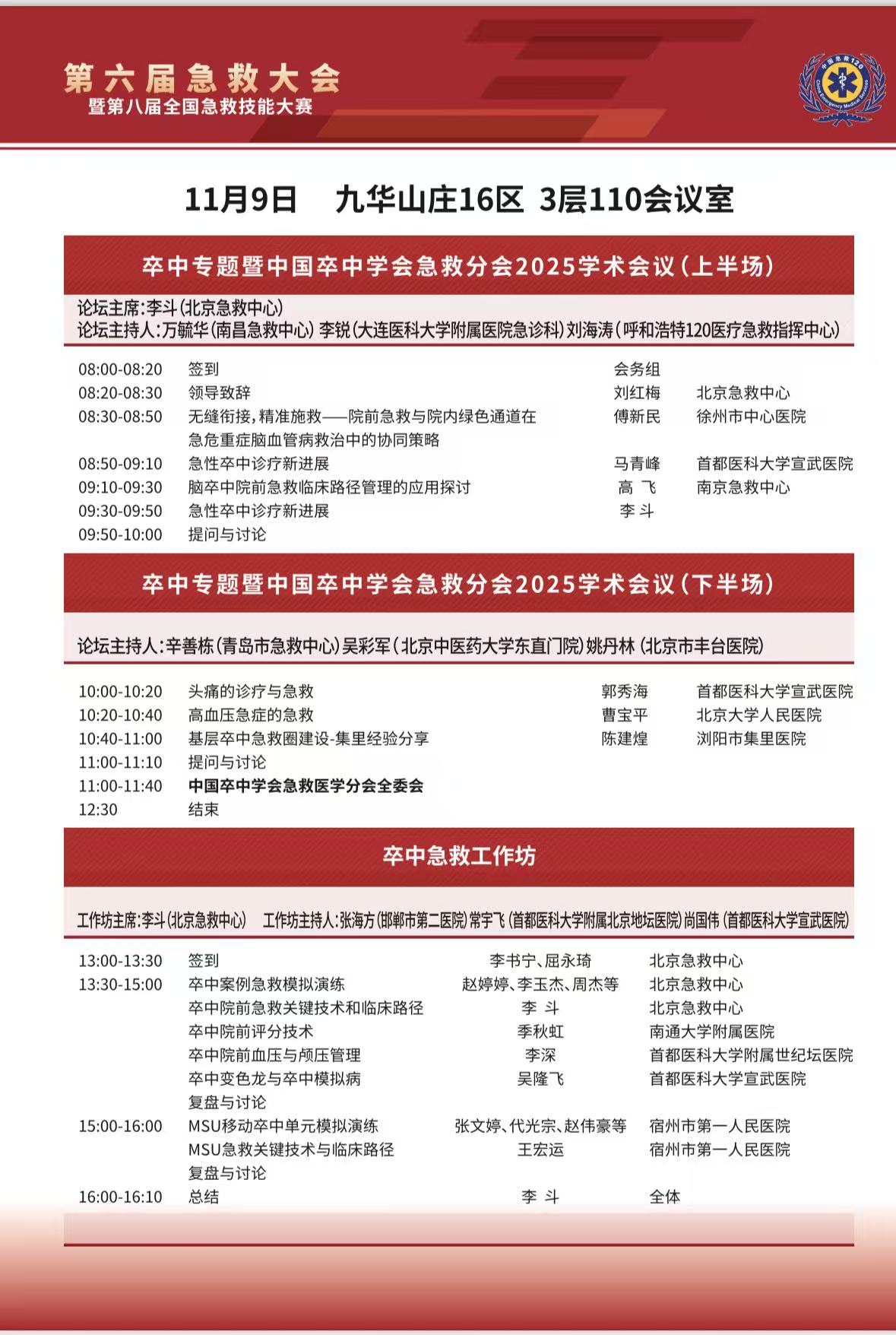
当日会议分为上、下午两个半场及急救工作坊环节,议程紧扣卒中急救的临床痛点:
上午场由李斗(北京急救中心)担任论坛主席,多位专家分享了实践经验:徐州市中心医院傅新民教授阐述了“院前急救与院内绿色通道在急危重症脑血管病救治中的协同策略”;首都医科大学宣武医院马青峰教授、南京急救中心高飞主任等,分别围绕“急性卒中诊疗新进展”“脑卒中医院前急救临床路径管理”进行专题报告。








下午场则聚焦临床细分领域,首都医科大学宣武医院郭秀海教授解析了“头痛的诊疗与急救”,北京大学人民医院曹宝平教授分享了“高血压急症的急救要点”,浏阳市集里医院陈建煌主任还带来了“基层卒中急救网建设的集里经验”。

会后的卒中急救工作坊设置了“卒中案例急救模拟演练”“MSU移动卒中单元模拟训练”等实操环节,通过模拟场景提升参会者的临床实操能力。


委员会议:凝聚分会发展共识
在学术研讨间隙,中国卒中学会急救医学分会还召开了“第二届委员会第二次委员会会议”,分会委员共同审议了分会年度工作进展,并对后续学术活动、基层急救能力建设等工作进行了规划部署。
本次会议不仅为卒中急救领域的专家搭建了交流平台,更推动了前沿理念与基层实践的结合,对提升全国卒中急救的同质化水平具有积极意义。
